--> 预测性维护:离心泵维护方式的未来 - 金年会 官方网站

北京金年会
科技有限公司

搜索
新闻详情

预测性维护:离心泵维护方式的未来

来源:金年会

金年会法律顾问

北京市京师律师事务所 王璠律师/公司法律顾问

作者:谢小青1   孙卫平2

1.   上海电气凯士比核电泵阀有限公司

2. 中国船舶重工集团公司第704研究所

摘 要:一台设计制造精良的高品质产品,如果得不到适当的维护,那么在其整个生命周期内的故障率将大大增加。文章将结合工程实际应用经验,就离心泵维护方式的现状及未来进行探讨,并给出个人建议,仅供广大用户参考。


关键词:离心泵   维护   现状   未来


0. 引言



一台设计制造精良且完全满足现场运行工况要求的高品质产品,如果得不到适当的维护,那么在其整个生命周期内故障的频率将大大增加,而零部件的使用寿命则大大降低。


本文将结合工程实际应用经验和现代科技的发展,从常见的现场维护着手,就离心泵维护方式的现状及未来进行探讨,并给出个人建议,供广大用户参考。



1. 常见的维护方式



离心泵常见的维护方式有三种:反应式维护、预防性维护和预测性维护。


1.1 反应式维护


设备已经失效,进行事故后维护。传统的维护方式多为反应式维护。


1.2 预防性维护


通过采取适当的措施(如提高强度、加强检测等),以防止设备发生故障。预防性维护还包括各种定期维护,如设备对中、轴承润滑及仪控仪表的检查等。


1.3 预测性维护


预测性维护是指使用数据、机器学习技术和统计算法来预测系统最可能发生的故障结果。分析监控装置收集的设备数据,例如传感器(有线或无线),以便就何时应更换或维护指定的零部件提供一致的预测,从而优化维护成本和停机时间[1]


预测性维护是基于状态的维护的一个分支,即通过监测设备随时间而变化的状态,以预测何时、何处可能出现问题以及为什么。在产品出现故障、意外停机之前对产品进行维护,这是制造业所追求的终极目标。



2. 维护方式的确定



不同行业、不同工况用泵的维护方式不尽相同。


维护方式主要由泵(在系统中)的重要程度及价值、用户或市场要求等因素决定的。泵的重要程度通常按以下情况来划分。


2.1 重要用泵

通常是指:

1)如果该泵发生故障,将对设备、系统、环境造成灾难性后果或造成重大财产损失。
2)故障的后果是非常危险的,可能会导致严重的不可逆的伤害甚至死亡。
3)没有备用泵。


2.2 较重要用泵

1)如果该泵发生故障,可能会造成一定的经济损失,如生产线停工、泵部分零部件损坏(和/或备件交货期较长)。


2)现场无人看管或看管不便(如海上平台用泵、野外输油泵站等)。


2.3 非重要用泵

在一些不重要的工况中使用的泵,如普通农用泵等。


对于重要、较重要用泵或有特别要求的泵(及系统),通常要进行重点关注和特别维护;而对于非重要用泵,通常只进行相对简单的维护、甚至不需要维护。


以下将就重要、较重要用泵或有特别要求的泵(及系统的)维护方式进行探讨。



3. 维护方式的现状



3.1   国内现状

目前,我国离心泵维护方式基本上为两种:反应式维护和预防性维护。反应式维护主要针对一些普通的、没有安装监测装置的非重要用泵上,如:普通农田灌溉和排涝用泵、冷却循环水泵等。


在石化行业的实际工程应用中,对于很多重要用泵(如高温、高压、高速泵,执行API 610标准[2],以下简称“标准”),通常通过提高强度及可靠性、增加机械保护系统、加强定期日常维护的方式来达到预防性维护。具体措施如:


1) 提高强度及可靠性


标准条款6.3.3 压力泵壳应设计成:


a) 在同时承受最大允许工作压力(及最高工作温度)和表5中列出的作用到每个管口上两倍允许管口负荷的最坏组合情况下,做到运转无泄漏或旋转部件与静止部件之间无接触。


b) 经得住水压试验。


标准附录K.1:给出了OH2和OH3型悬臂式泵的轴刚性的判定原则以及挠性系数L3/D4与泵尺寸因子的关系图。


挠性系数是转子刚度的度量标准。对于某一尺寸因子的悬臂泵,如果其挠性系数位于刚性线之下,则表明该泵为刚性轴设计,满足API泵要求,是安全的;L3/D4越小,转子挠度越小,这有利于提高机械密封的可靠性。如果L3/D4太大,特别是在接近泵关死点位置运行、水力径向负荷过大的地方,可能会造成断轴的风险。

如何提高产品的可靠性?这里有一些指导性原则[3]

  • 尽量采用经过验证的成熟的技术。

  • 尽可能简化结构,减少零件数量。

  • 尽可能采用标准化、模块结构。

  • 设置故障监测和诊断装置。

  • 给出适当的设计裕度。

  • 必要时采用冗余设计。

  • 失效安全设计。

  • 加强重要零部件的可靠性分析。

  • 进行可靠性确认试验。


2) 机械保护系统


随着传感器技术的发展、设备运行数据采集的使得,预防性维护便成了目前最普遍的一种维护方式。


为了提高运行可靠性,在一些重要用泵(组)上,均装有(感知、测量、监测和显示机器参数以表明其运行状态的)机械保护系统,如轴承温度监测、轴承座或泵轴振动监测等。当一个参数超过预先定义的限值、表明出现异常情况时,系统会将事件传达给操作人员和/或停机系统。该系统的目标是减轻对机器的损坏


注:此处涉及的条款、表及图号均指API610第11版标准所对应的条款、表及图号。


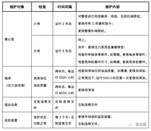
3) 定期维护


定期维护可以延长泵的使用寿命。当泵得到正确的维护时,需要更换的零部件通常是较便宜的易损件。以下为重要用泵的定期维护计划示例,见表1。


图片

表1. 定期维护计划示例(试运行/启动后或备用状态时)

3.2   国外现状

对于一些重要、较重要或有特别要求的离心泵(及系统),国内外均普遍采用预防性维护。但也有不少泵公司开始在离心泵上尝试进行预测性维护。现阶段,预测性维护都是以传感器提供的实时和大量历史数据作为依据。


1) 德国KSB公司


德国KSB公司2018年底推出了一款结构紧凑、安装方便、被称为“KSB Guard”的新型监控装置,容纳了温度和振动两种监测。该装置包括三个组件:传感器单元(采集数据)、变送器和电池单元(通过电缆与传感器单元连接,并向传感器供电)、网关(使用无线连接,将记录的数据发送到网关)。


KSB Guard不仅限于能提供当前温度和平均振动速度值,还可以显示趋势。由于每小时进行一次测量(或者如果需要,则可以更频繁地进行测量),从而能够识别泵状态的任何变化、进行预测维护。


2) 美国Flowserve公司


开发了基于网络的软件程序 - IPS观察平台和Flowstar.net,可以实现:通过简化的示意图查看性能状态;监控实时设备性能;进行预测分析;基于事实和可证实数据的纠正措施建议;回顾设备历史信息;管理设备更换、维修、保养、调整的时间及成本等。


3) 挪威Framo公司


2018年,Framo公司为Aker BP公司提供的用于Ivar Aasen油田的智能海水提升泵,基于传感器提供的大量实时监测数据,在工业AI软件公司Cognite算法的支持下,可以预测设备的状况、预见未来泵将发生的情况,从而增加泵的正常运行时间,并对其进行预测性维护。


4.   维护方式的未来



随着预测分析软件、无线传感器、大数据、云计算以及其它信息技术的不断进步,加上中国制造2025(互联网+制造)的日益普及,正在推动着工业世界进行一场深刻的变革,传统的离心泵行业也开始变得不平静。这些技术拓宽了实时性能监测和机器对机器通信的范围,同时反过来又支持了预测性维护方法的发展。预测性维护将成为一种趋势,并最终会成为维护方式的未来。


预测性维护需要设备实时数据和大量历史数据的支撑,而数据的获取离不开各种传感器,状态监测系统便应运而生。


状态监测系统:一种测量指定机器过程参数和预测趋势的系统。提供报警、显示和分析工具,用于检测和识别发展中的故障。允许继续监视检测到的故障以确定其传播和严重性。也可用于管理机器的运行状态,以减少因发展中的故障而产生的意外停机。状态监测系统的目标是最大程度地提高可用性,同时降低运营和维护成本。


4.1   数据收集

过去,从离心泵及其驱动设备上收集数据需要花费大量的时间。随着传感器及互联网技术的发展,无线传感器应运而生,实时体现设备运行状态的数据收集变得越来越简单且自动化。离心泵的运行状态可以通过监测到的许多迹象来评估。


离心泵最常见的问题是轴承故障、轴封失效和性能不足。轴封失效可能的根本原因是轴偏转或泵振动;而造成轴偏转或泵振动的原因可能是不对中、松动、汽蚀、轴承故障和/或润滑不良。轴承故障最明显的反应是轴承(或润滑油)温度偏高、轴承座振动偏大。   


为此,可以通过对轴承(和/或润滑油)温度、轴承座(或泵轴)振动、泵的流量和/或扬程(压力)等进行监测及数据收集,来评估泵的运行状态。


美国水力协会ANSI/HI 9.6.9-2013标准[4]给出了设备典型监测控制系统和典型定速泵的状态监测装置示意图,分别见图1和图2。


图片

图1   设备典型的监测控制系统示意图

图片

图例说明:

#1   密封泄漏监测                                   

#2   泵出口压力监测

#3   泵进口压力监测                               

#4a 轴承箱振动速度监测

#4b 轴承温度监测                                 

#5   功率监测

#6   流量监测                                           

#7   转速监测

#8   泵进口温度监测


图2   典型定速泵状态监测示意图


4.2   数据分析预测未来

目前,尽管很多组织(如用户、设备制造商/供应商、工程公司等)跟踪、收集了大量的设备运行数据,但却很少有效地使用这些数据。


基于历史及实时获取的运行数据来预测设备(零部件)剩余寿命的方法通常有两种:基于老化/磨损的预测方法和直接寿命预测方法[5]


1)基于老化/磨损的预测方法


通过对一台或多台类似泵(或类似部件)的老化/磨损过程的观察,以对未来的老化路径进行回归,直至满足规定的故障标准。该方法采用的是统计模型,可从观察到老化/磨损随时间的演变,然后将预测的老化/磨损状态与故障标准进行比较,估算出剩余寿命。


与直接寿命预测相比,基于老化/磨损的预测方法提供了更多信息和更透明的结果。然而,基于老化/磨损的预测需要确定老化/磨损指标和确定故障阈值,这在实际工程应用中实施起来有些困难,尤其是在老化/磨损轨迹不规则的情况下,可能会引入很多不确定性和误差源。


2)直接寿命预测方法


该方法是典型的人工智能技术,通过软件中设定的算法来直接反映监测数据与剩余寿命之间的关系。


用户/设备制造商/供应商不再依赖数据专家来对所收集的实时和历史数据进行分析、比对,可直接应用(包含专家系统及特定算法的)预测性维护系统对设备进行跟踪,分析并评估设备及其在整个运行过程的健康状况。


在发生不可逆的故障或停机之前得到准确的诊断、优化零件的更换或大修间隔时间、提高设备运行可靠性/可用性并延长设备寿命。还可根据实际情况或需要,优化设备运行方式、提高运行效率、降低运营成本。同时,系统将根据诊断结果的重要程度,对维护和操作人员的操作进行优先排序,并给出纠正措施的建议[6]


现阶段,离心泵最佳的维护方式是预防性维护和预测性维护相结合。


随着技术的不断发展、机器学习技术的应用,未来,预测性维护将会变得越来越准确。


5. 面临的困难及挑战



现阶段,预测性维护所面临的困难及挑战主要有:


1)费用高昂

高昂的开发成本为预测性维护系统的推广和普及带来了一定的困难。


2)缺乏经验及历史数据


由于缺乏足够的运行经验及设备大量历史运行数据,无法在较短的时间内开发出较准确的预测性维护系统。目前,国内外同行均还处于探索阶段。


3)分析软件(算法)人才短缺


算法是预测性维护系统的核心,国内外目前比较缺乏这方面的人才。


目前,国内外基本上都是通过泵(组)振动的发展趋势来预测轴承或机械密封的寿命。但引起泵(组)振动的因素却很多(如转子不平衡、轴发生弯曲或变形、动/静零部件发生摩擦、零部件老化/磨损、泵组靠近临界转速运行、零部件松动或损坏、润滑不良、汽蚀、泵偏离高效区运行等),如何从众多因素中总结出一种科学合理的算法、使得相关零部件的预测寿命与实际使用寿命较接近,这是实现预测性维护所面临的最大挑战。


4)大企业自行统筹考虑


由于很多大企业设备、系统众多,通常会统筹考虑、自行设计或委外或联合开发一套监测及维护系统。


5)科技水平及安全问题


许多工厂都有大量的状态监测数据,但由于设备采购时科技水平的局限或出于保密或安全考虑,这些数据没有(提供给泵制造商)对变化率、诊断或预测进行分析,没有转化为增强的故障诊断、识别及剩余寿命的预测。


6. 结论


1)预测性维护将成为一种趋势,并最终会成为维护方式的未来。


2)预测性维护需要实时和大量历史数据的支撑。


3)现阶段,离心泵最佳的维护方式是预防性维护和预测性维护相结合。


参考文献

[1] David Kimera, Fillemon Nduvu Nangolo, Predictive maintenance for ballast pumps on ship repair yards via machine learning, Transportation Engineering 2 (2020) 100020

[2] ANSI/API STANDAED 610 'Centrifugal Pumps for Petroleum, Petrochemical and Natural Gas Industries', ELEVENTH EDITION, SEPTEMBER 2010

[3] 半亩田,对可靠性设计的认识,www.91zhiliang.com,91质量网,2016-4-26

[4] ANSI/HI 9.6.9-2013, Rotary Pumps – Guidelines for Condition Monitoring, American National Standard

[5] Amin Almasi, Predicting Remaining Useful Life of Pumps & Their Key Components, pumpsandsystems.com, 03/23/2020

[6] Simon Kampa, A Smart Future for Machine Predictive Maintenance, pumpsandsystems.com, September 3, 2019

更多精彩内容,关注金年会微信号(ID:bengyouquan)

金年会2.png